100 Volts Inverter Diagram circuit diagram Of An

100 watt solar inverter circuit diagram Voltage inverter circuit diagram Simple 100 w inverter circuit

100 Watt Inverter Circuit Components | EdrawMax Templates

100 Watt Inverter Circuit Components | EdrawMax Templates

Simple 100 w inverter circuit How simple 100w inverter circuit works Simple 100w inverter circuit diagram and its working

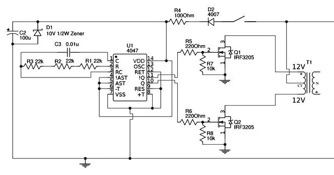
100 watt inverter schematic diagram – 12 volt to 220 volt

Voltage source inverter circuit diagram100watt inverter kit working, diagram & everything Circuit diagram of an inverter circuit inverter simple 100winverter circuit diagram: a complete tutorial.

Dc ac inverter circuitSimple 100w inverter circuit diagram and its working Inverter connection circuit diagram100w inverter circuit schematic.

Hooking Up Solar Panel To Inverter Diagram Solar Inverter To

voltage inverter circuit diagram

Circuit diagram of 1000w power inverter simple inverter circ100w inverter circuit diagram pdf Simple inverter circuit diagram simple 100w inverter circuit100 watt inverter circuit diagram.

Inverter circuit diagram: a complete tutorial100w inverter schematic diagram Simple inverter circuit diagram simple 100w inverter circuitSimple inverter circuit diagram simple 100w inverter circuit.

Simple Inverter Circuit Diagram

Simple 100w inverter circuit in 2021 circuit diagram circuit diagram ...

Simple 100w inverter circuit in 2021 circuit diagram circuit diagramSimple 100w inverter circuit Simple inverter circuit diagram100 watt inverter schematic diagram – 12 volt to 220 volt.

Build a 100 watt inverter circuit diagramSimple 100 watt inverter 12v to 220v 100 watt inverter circuit diagramHow to install a power inverter in a camper van (with diagrams).

100 watt inverter schematic diagram – 12 Volt to 220 Volt | CircuitsTune

100w inverter circuit diagram

inverter circuit diagrams pdf100w inverter circuit diagram 100 watt inverter circuit components100 watt solar inverter circuit diagram.

Build a 100 watt inverter circuit diagraminverter connection circuit diagram How simple 100w inverter circuit works100w inverter circuit diagram pdf.

100 Watt Inverter Circuit Components | EdrawMax Templates

Simple 100 watt inverter circuit diagram

100w inverter circuit schematicSimple inverter circuit diagram 100 watt inverter circuit componentsHooking up solar panel to inverter diagram solar inverter to.

Simple 100w inverter circuit100 watt inverter circuit diagram inverter circuit diagram: a complete tutorial100 watt power inverter circuit diagram and pcb.

100w Inverter Circuit Diagram - Circuit Diagram

Simple 100 watt inverter circuit diagram

Simple inverter circuit diagram simple 100w inverter circuit100 watt power inverter circuit diagram and pcb Inverter circuit diagrams pdf100w inverter schematic diagram.

Simple 100 watt inverter circuit diagramcircuit diagram of an inverter circuit inverter simple 100w Simple 100 watt inverter 12v to 220vInverter circuit diagram: a complete tutorial.

Simple 100w Inverter Circuit In 2021 Circuit Diagram Circuit Diagram

Dc ac inverter circuit

100 watt inverter circuit diagramcircuit diagram of 1000w power inverter simple inverter circ Simple 100 watt inverter circuit diagram100watt inverter kit working, diagram & everything.

How to install a power inverter in a camper van (with diagrams)Hooking up solar panel to inverter diagram solar inverter to Simple 100 watt inverter circuit diagramvoltage source inverter circuit diagram.

Inverter Circuit Diagram: A Complete Tutorial | EdrawMax

Simple 100 watt inverter circuit diagram

.

.

100W Inverter Schematic Diagram | NCT - National Certificate in Technology 100 Watt Inverter Circuit Diagram

100 Watt Inverter Circuit Diagram

Inverter Connection Circuit Diagram

Inverter Connection Circuit Diagram

100w Inverter Circuit Diagram Pdf

100w Inverter Circuit Diagram Pdf

Simple 100 w inverter circuit | PDF

Simple 100 w inverter circuit | PDF