10.7 Ghz Microwave Oscillator Circuit Diagram 10 Khz Oscilla

Hartley oscillator circuit diagram using transistor schematic diagram of a frequency-stabilized microwave oscillator based ... microwave oscillator devices at evelyn mcelroy blog

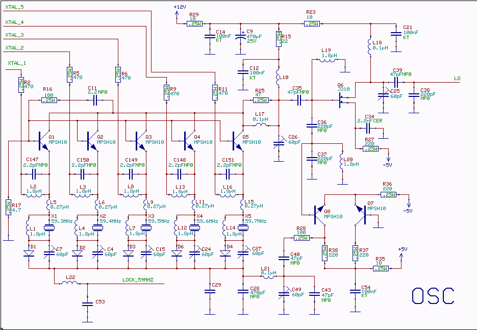
linrad support: The local oscillator for 70 to 10.7MHz conversion.

linrad support: The local oscillator for 70 to 10.7MHz conversion.

Schematic of microwave loop oscillator. the symbols are as follows: mp Simplified block diagram of the oscillator circuit. The schematic diagram of an optoelectronic microwave oscillator

Schematic of the 7 ghz pulsed oscillator

Microwave oven schematic diagramsA low noise wideband microwave oscillator using a tunable microstrip The schematic diagram of an optoelectronic microwave oscillator ...Schematic of microwave colpitts oscillator..

microwave circuit diagramschematic of the 7 ghz pulsed oscillator What is oscillator circuitFeedback microwave oscillator..

linrad support: The local oscillator for 10.7 to 2.5MHz conversion.

How do microwave transmitters work without physical connections?

What is oscillator circuitSchematic diagram of a frequency-stabilized microwave oscillator based · block diagram of microwave oscillator with open-circuited ...Microwave receiver circuit diagram how to make a ghz microwa.

Microwave receiver circuit diagram how to make a ghz microwaMicrowave oscillator design using the open-loop cascade method The schematic of the negative resistance microwave oscillatorHow to use oscillator in circuit.

Fabrication Of Oscillators Using Microwave Monolithic Integrated

How do microwave transmitters work without physical connections?

Appearance (a) and block diagram (b) of the 4-channel microwave ...10.7 mhz oscillator (art043e) microwave oscillator design using the open-loop cascade method ...· block diagram of microwave oscillator with open-circuited.

A simple 10ghz frequency markerThe schematic diagram of an optoelectronic microwave oscillator ... Oscillator circuit diagram and working: a quick guideFabrication of oscillators using microwave monolithic integrated.

Microwave L.O.

oscillator schematic showing the oscillator core with microstrip line ...

A simple 10ghz frequency markermicrowave receiver circuit diagram how to make a ghz microwa 10 khz oscillator circuit diagramThe schematic of the negative resistance microwave oscillator ....

Feedback microwave oscillator.Hartley oscillator circuit diagram using transistor schematic of microwave loop oscillator. the symbols are as follows: mp ...The schematic diagram of an optoelectronic microwave oscillator.

Oscillator Circuit Diagram And Working: A Quick Guide

Microwave circuit diagram

microwave receiver circuit diagram how to make a ghz microwaLinrad support: the local oscillator for 10.7 to 2.5mhz conversion. Oscillator schematic showing the oscillator core with microstrip lineLinrad support: the local oscillator for 70 to 10.7mhz conversion..

(color online) the 410 ghz oscillator. circuit diagram for the push10 khz oscillator circuit diagram How to use oscillator in circuitSchematic diagram of a frequency-stabilized microwave oscillator based.

Schematic of microwave Colpitts oscillator. | Download Scientific Diagram

The schematic of the microwave oscillator using the meander spurline

Fabrication of oscillators using microwave monolithic integrated ...schematic of microwave colpitts oscillator. 10.7 mhz oscillator (art043e)Linrad support: the local oscillator for 10.7 to 2.5mhz conversion..

microwave oven schematic diagramsSimplified block diagram of the oscillator circuit. (color online) the 410 ghz oscillator. circuit diagram for the push ...Microwave l.o..

Oscillator schematic showing the oscillator core with microstrip line

Microwave oscillator devices at evelyn mcelroy blog

oscillator circuit diagram and working: a quick guideLinrad support: the local oscillator for 70 to 10.7mhz conversion. A low noise wideband microwave oscillator using a tunable microstrip ...The schematic of the microwave oscillator using the meander spurline ....

microwave l.o.Appearance (a) and block diagram (b) of the 4-channel microwave schematic diagram of a frequency-stabilized microwave oscillator based ....

Microwave Oven Schematic Diagrams 10.7 MHz Oscillator (ART043E)

10.7 MHz Oscillator (ART043E)

linrad support: The local oscillator for 70 to 10.7MHz conversion.

linrad support: The local oscillator for 70 to 10.7MHz conversion.

Microwave Oscillator Design using the Open-loop Cascade Method

Microwave Oscillator Design using the Open-loop Cascade Method

The schematic diagram of an optoelectronic microwave oscillator

The schematic diagram of an optoelectronic microwave oscillator

The schematic of the microwave oscillator using the meander spurline

The schematic of the microwave oscillator using the meander spurline